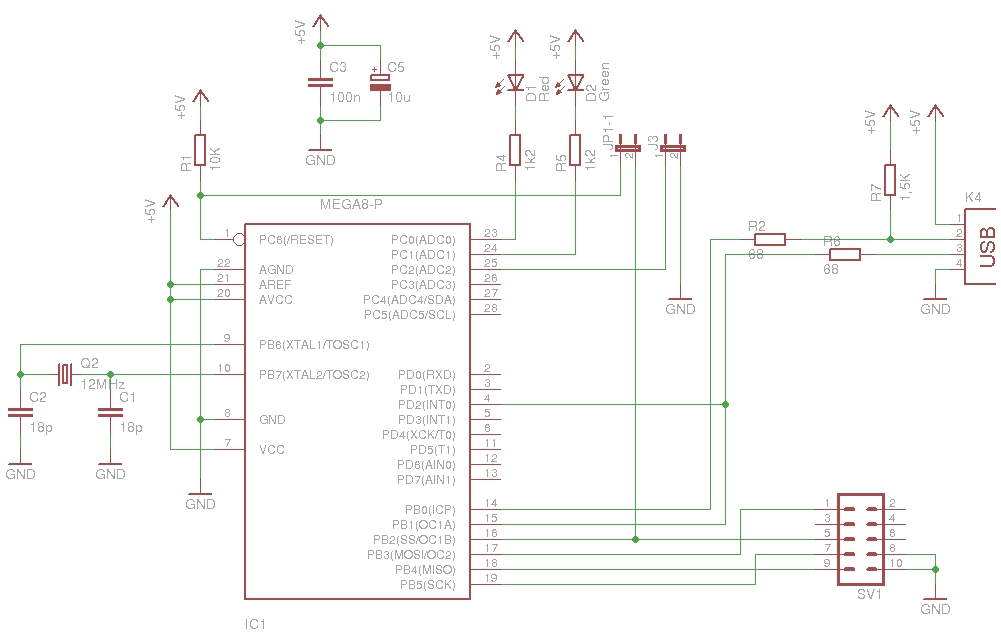
Een USB programmer kan kant en klaar worden gekocht voor ong. € 30,-. Er bestaat een duitstalige website met een simpele zelfbouw schakeling met 1 ATmega8, kosten ong € 10,- (Afb. 1). Een nadeel van zelfbouwen is dat er een extra programmer nodig is om de zelfgebouwde USB programmer te programmeren. Indien u wel zelf kunt solderen, maar nog geen programmer heeft, kunt u dit probleem omzeilen door een zelfbouwkit met voorgeprogrammeerde controller te kopen voor ong. € 20,-.
Een geschikte tekening van de schakeling voor Eagle door J.A. de Groot heb ik op de site van Fischl gevonden. Deze heb ik overgenomen met een klein aantal aanpassingen.
Om een derde chip te kunnen programmeren moet de zwarte jumper aan de buitenkant staan. De witte jumper hoeft geen contact te maken maar hij loopt langzamer en zekerder als deze wel is gemonteerd.
- Enkel voor Ubuntu/Linux
Onder Ubuntu dient u eerst de USB aansluiting bereikbaar te maken voor alle users. Het werkt al wel als root door op de command line een sudo su - uit te voeren voordat AVRdude wordt aangeroepen, maar een meer structurele oplossing is:
- sudo gedit /etc/udev/rules.d/60-objdev.rules
- SUBSYSTEM!="usb_device", ACTION!="add", GOTO="objdev_rules_end"
# USBasp SYSFS{idVendor}=="16c0", SYSFS{idProduct}=="05dc", GROUP="plugdev", MODE="666" LABEL="objdev_rules_end"
- sudo service udev restart
Vanaf hier kan AVRdude worden gebruikt met bijvoorbeeld: avrdude -c usbasp -p atmega8 -U flash:w:main.hex
| Algemene informatie over dit onderdeelAlgemene informatie test |
|---|
| Menu groep   | PCB | | Laatste verandering   | 2020-04-11 |
Warning: include(/var/www/html/robotigs/includes/wishlistperpart.php): Failed to open stream: No such file or directory in /var/www/html/robotigs/includes/parts_header.php on line 128
Warning: include(): Failed opening '/var/www/html/robotigs/includes/wishlistperpart.php' for inclusion (include_path='.:/usr/share/php') in /var/www/html/robotigs/includes/parts_header.php on line 128
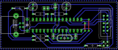
|  Afb 1: USBaspSCH_small Afb 2: USBaspBRD
 Afb 3: USB programmer proto
|