Light Emitting Diodes (wiki) zijn de lampjes van de elektronica. Ze zijn nog steeds in ontwikkeling. Dit blijkt hoofdzakelijk uit steeds lagere prijzen en steeds grotere vermogens.
- `Hello world`
|
| `Hello world` is in robotland een begrip. Het wordt `Hello world` genoemd omdat het altijd je eerste project is. `Hello world` vertelt je op de meest simpele manier of je setup correct werkt. In robots is het gebruikelijk om een LED te laten knipperen als `Hello world`. Zo ook hier. Met een Arduino is de `Hello world` helemaal gemakkelijk want die brengt eigen LEDjes mee aan boord. |
- Aansluiten
|
Zoals alle diodes hebben ook LEDs een positieve en een negatieve aansluiting. Een KNAP ezelsbruggetje: Kathothe=Negatief Anode=Positief.
- Belangrijk
Vergeet nooit om een stroombeperkende weerstand in serie te plaatsen met de LED. Anders is de LED binnen enkele seconden verbrand. Geef iedere LED zijn eigen weerstand en los dit niet op met 1 weerstand aan de kathode. De minimaal benodigde weerstand kan worden berekend met : R = (Vcc - Uled) / Iled. Als vuistregel wordt ook wel eens gebruikt: 50Ω per Vdc. Indien U de LED wilt dimmen kunt u de weerstand vergroten naar believen. Weerstanden worden verkocht in pakketten. Daar zitten natuurlijk een aantal waardes tussen die niet of nauwelijks in schakelingen worden gebruikt. Deze waardes gebruik ik als stroombegrenzer voor LED`s. Enkele voorbeelden zijn: 680Ω, 6k8Ω (blauw grijs rood) en 68kΩ.
- Enkelvoudige LED
Net als bij veel andere elektronicacomponenten wordt bij een LED (bijvoorbeeld Banggood) de negatieve aansluiting kathode genoemd, en de positieve aansluiting anode. Meestal is de langste aansluitpoot van een LED de positieve aansluiting. In de regel is dan de aansluiting het dichtst bij het platte kantje van de ronde kunststofrand van de LED de negatieve aansluiting. De polen omgewisseld aansluiten van een LED kan geen kwaad. Er zal dan echter nauwelijks stroom door de LED lopen oftewel hij zal niet branden.
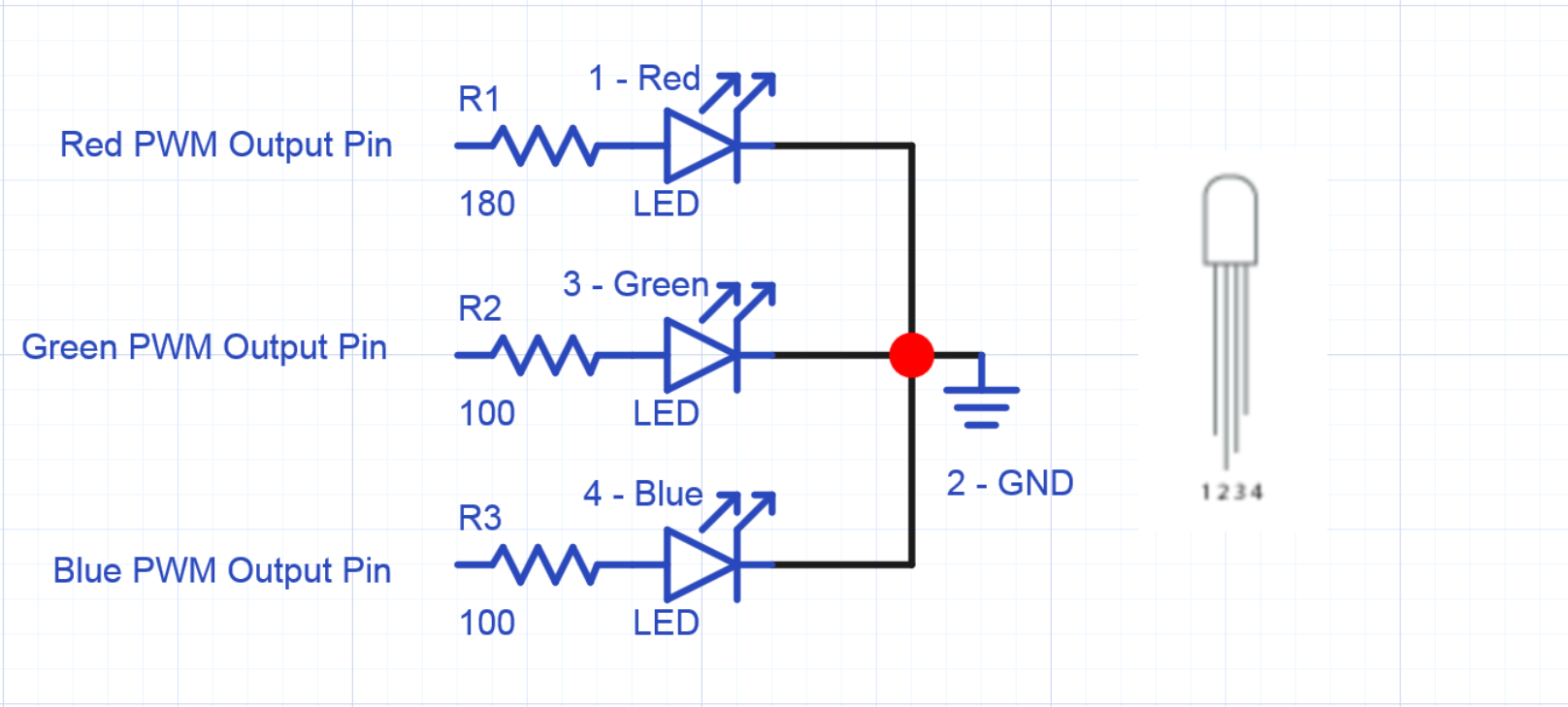
- RGB LED
De RGB Led bestaat eigenlijk uit 3 Leds die in 1 behuizing zijn ondergebracht en een gemeenschappelijke kathode hebben. Het is een veelgebruikt type LED dat goedkoop is en gemakkelijk in het gebruik. Er zijn enkel wel 3 weerstandjes benodigd. In tegenstelling tot gewone LEDs is de langste pin is de gezamenlijke kathode. De enkele pin daarnaast is de rood. Aan de andere kant eerst de groene en dan de blauwe als buitenste. Als u het voor elkaar krijgt om de LED verkeerd om aan te sluiten dan zal er niets beschadigen, enkel de LED zal niet branden. Hij werkt dan overigens wel als een primitieve lichtsensor, maar dat wordt hier verder niet behandeld.
|
- Modules
|
Als je het jezelf nog gemakkelijker wilt maken:
- KY-009 LED RGB SMD common ground
KY-009 behaves like 3 LEDs bound together into 1 part. An example can be found in Internet of Things. If you want to dim LEDs you will have to connect the RGB pins to PWM capable pins on your Arduino. It is really simple to create PWM on an Arduino. See some samples below. Weerstandjes inclusief?
- KY-009 LED RGB SMD common ground
KY-016 behaves as if there were 3 normal LEDs in one housing. As the name already states these 3 LEDS do have a common ground, sometimes called common cathode. An example can be found in the Bolderbot Mini. One pin must be connected to the ground and the other 3 pins (RGB) can be connected to any output pin on the Arduino to connect the RGB pins and switch them on and off. The current limiting resistors are already mounted on the brick, so you don`t have to add any hardware.
|
| Algemene informatie over dit onderdeelAlgemene informatie test |
|---|
| KYcode  | KY-009 | | Prijs indicatie   | €  0,11 | | Menu groep   | Actuatoren | | Laatste verandering   | 2022-10-24 |
Warning: include(/var/www/html/robotigs/includes/wishlistperpart.php): Failed to open stream: No such file or directory in /var/www/html/robotigs/includes/parts_header.php on line 128
Warning: include(): Failed opening '/var/www/html/robotigs/includes/wishlistperpart.php' for inclusion (include_path='.:/usr/share/php') in /var/www/html/robotigs/includes/parts_header.php on line 128
|  Afb 1: LED gezamelijke kathode Afb 2: Smelly V1.1
|